HITACHI S10V Programmable Controller TROUBLESHOOTING MANUAL 입니다.

1. 알람 및 트러블 슈팅 관련 정보
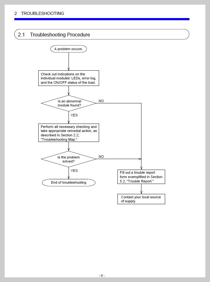
트러블슈팅 관련 내용은 매뉴얼 30페이지에서 확인 가능합니다.
매뉴얼은 참고용으로 사용하시되, 복잡한 문제는 전문가의 도움을 받는 것을 권장드립니다.

2. 기본적인 조치 방법
대부분의 알람 및 에러는 아래 조치로 해결이 가능합니다:
파라미터 재설정
드라이버 리셋
전원 재인가 (전원 껐다 켜기)
※ 단, 위의 조치로 해결되지 않는 경우 현장에서는 추가적인 대응이 어렵습니다.
3. 하드웨어 관련 설정 및 정밀 점검
하드웨어적인 문제나 고급 설정이 필요한 경우, 엠이티(MET)로 수리 의뢰해 주시기 바랍니다.
현장에서 무리한 수정을 시도하는 것은 장비 손상의 원인이 될 수 있습니다.
HITACHI S10V Programmable Controller TROUBLESHOOTING MANUAL.pdf
5.58MB
📞 기술 문의 / 수리 접수
해당 장비의 수리, 유지보수 또는 기술 문의는
M.E.T 고객센터 1670-8257 또는 이메일 repair@met.kr 로 연락 주세요.

사업자 정보 표시
  
        
                    
주식회사 엠이티 | 김영삼 | 대전광역시 유성구 테크노11로 46 | 사업자 등록번호 : 314-86-33419 | TEL : 042-934-8257 | 통신판매신고번호 : 제 2014-대전유성-0334호 | 사이버몰의 이용약관 바로가기
'M.E.T > 매뉴얼' 카테고리의 다른 글
| HITACHI INVERTER SJ100 SERIES Manual, 히타치 인버터 매뉴얼 (0) | 2025.09.18 | 
|---|---|
| HITACHI WJ200 Series Inverter Instruction Manual, 히타치 인버터 매뉴얼 (0) | 2025.09.17 | 
| HITACHI AC SERVO DRIVES ADV Series Manual, 히타치 서보 매뉴얼 (0) | 2025.09.17 | 
| HITACHI AC SERVO DRIVES AD3 Series Manual, 히타치 서보 매뉴얼 (0) | 2025.09.17 | 
| HITACHI AC SERVO DRIVES ADAX4 Series Manual, 히타치 서보 매뉴얼 (0) | 2025.09.17 | 
 
                  
                 
                  
                 
                  
                